


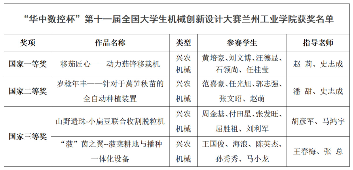
7月16日,“华中数控杯”第十一届全国大学生机械创新设计大赛决赛在华中科技大学开幕。经过激烈角逐,我校获全国一等奖1项、二等奖1项、三等奖2项,在该项赛事中再创佳绩。

全国大学生机械创新设计大赛由教育部高等学校机械学科教学指导委员会主办,是国内最具影响力、培养学生工程实践能力和综合素质效果最显著的大学生竞赛项目之一。本届大赛以“机械创新推进农业现代化,自然和谐迈向仿生新高度”为主题,自去年启动以来,共有来自全国32个省、市、自治区的730所高校的5600支队伍参加。
近年来,机电工程学院以一流专业建设为契机,以学科竞赛为抓手,注重培养学生工程实践能力和创新能力,鼓励师生积极参与各类专业竞赛,通过竞赛激发学生的创新思维,提高学生的创新实践能力和团队协作能力,并推动了实践教学改革,达到了以赛促学、以赛促教的效果。
来源:机电工程学院 撰稿:林小军 史志成 摄影:史志成 审稿:张焕霞