

7月23日—25日,由甘肃省教育厅主办的中国国际大学生创新大赛(2024)甘肃省分赛在兰州理工大学举行。省教育厅党组成员、副厅长白江平和我校师生团队合影留念。学校党委委员、副校长马宏锋出席闭幕颁奖仪式。
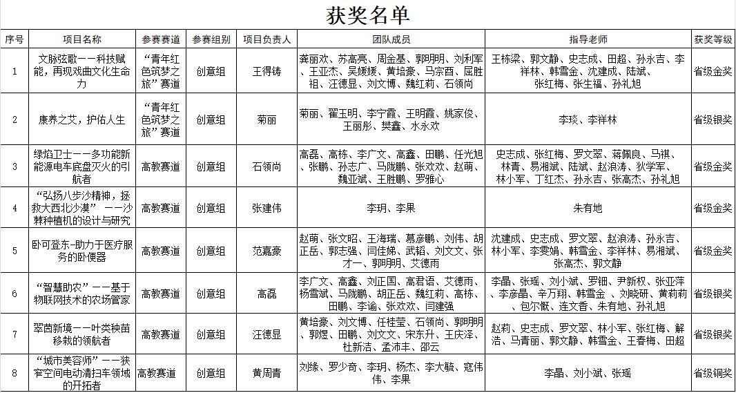
经过激烈角逐,我校学子再创佳绩,喜获省级金奖4项、银奖3项、铜奖4项。据悉,本届大赛全省共有59所院校7.3万余个项目参赛。我校师生团队共申报1190个项目,经过院赛,校级小组赛和排位赛,省级复赛层层选拔,8个项目入围现场决赛。

中国国际大学生创新大赛从2015年创办至今已成功举办十届,成为中国创新创业教育、世界双创赛事、产教深度融合的权威品牌,也是目前我国高等教育领域参赛规模最大、含金量最高和影响力最大的赛事之一。一直以来,学校不断推进创新创业教育改革,将大学生创新大赛作为实践育人工作的重要载体,通过以赛促教、以赛促学、以赛促创,着力培养具有创新精神、勇于投身创新实践的应用型人才。
来源:创新创业学院 撰稿:孙永吉 郭宁 王栋梁 摄影:王栋梁 审稿:张焕霞