各学院:
为进一步深化我校创新创业教育改革,落实“三抓三促”行动,推进省级创新创业教育改革示范高校建设,提升教师创新创业教育教学水平,助力教师思创融合、专创融合和科创融合能力的提高,培养高素质的创新创业师资队伍。经创新创业学院与甘肃省科技发展促进中心和甘肃省科学技术协会接洽,举办2023年学校创新方法培训班,现将具体事宜通知如下:
一、培训组织
主办单位:甘肃省科学技术协会
承办单位:甘肃省创新方法研究会
协办单位:兰州工业学院 甘肃省科技发展促进中心
2023年4月21日—4月23日,每天上午9:00—11:30,下午2:00—4:30
二、培训地点
创新创业学院路演大厅(北校创客空间1楼)
三、培训对象
1.所有开设创新创业研讨课程的授课教师;
2.二级学院创新创业孵化基地指导教师;
3.大学生创新创业训练计划项目指导教师;
4.各级各类学科竞赛指导教师;
5.开展校级及以上创新创业教育改革研究项目(教改项目、示范专业、示范课程、团队、名师、示范基地等)的负责人及项目组成员;
6.有意愿从事创新创业教育的教师;
7.主持国家级大学生创新创业训练计划项目的学生。
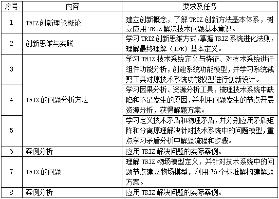
培训内容

五、相关要求
1.参训人员名额:50人。
2.由甘肃省创新方法研究会免费提供本次培训及培训教材资料,免费提供三天培训午餐。
3.参训人员培训结束后,颁发甘肃省创新方法培训证书。
4.请各学院动员并通知相关教师积极参加创新方法培训班,统一报名并将2023年省级创新方法培训班参训报名表(附件1)于4月19日前发至邮箱946354845@qq.com。
联系人:王秀梅
电 话:18298335879
创新创业学院
2023年4月10日