

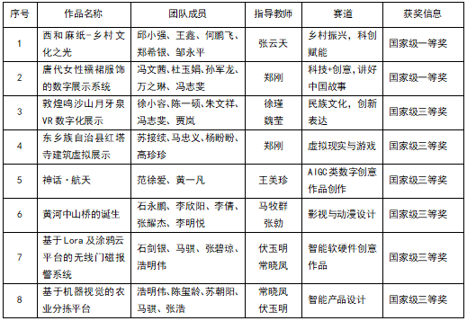
11月25日-26日,由中国人工智能学会、全国大学生数字媒体科技作品及创意竞赛组委会主办,中国人工智能学会科普工作委员会、中国计算机学会虚拟现实与可视化专委会协办,江苏理工学院等高校联合承办的2023年第十一届全国大学生数字媒体科技作品及创意竞赛全国现场总决赛落下帷幕。本次大赛总计提交作品数超过7万件,参与师生超过20万人。总决赛采用学生现场竞赛和行业产业专家现场评审的方式进行,经过激烈角逐,我校学子喜获国家级一等奖2项,三等奖6项。
全国大学生数字媒体科技作品及创意竞赛已举办10年,并入选2023年教育部中国高等教育学会大学生学科竞赛排行榜单,成为引领大学生创新创业、实践技能提升的科技与艺术融合的重要赛项。
来源:计算机与人工智能学院 撰稿:徐瑾 摄影:张云天 审稿:郑刚