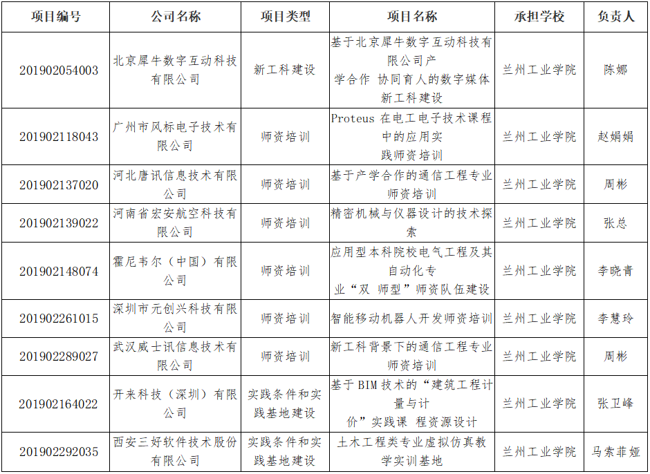
根据《教育部高等教育司关于公布2019年第二批产学合作协同育人项目立项名单的通知》(教高司函〔2020〕6号),我校共有9个项目获准立项教育部2019年第二批产学合作协同育人项目。
产学合作协同育人项目是教育部贯彻落实《国务院办公厅关于深化高等学校创新创业教育改革的实施意见》和《国务院办公厅关于深化产教融合的若干意见》文件精神,为探索校企合作新模式和创新创业教学改革新方式,联合国内外知名企业推出的新型人才培养项目,旨在汇聚企业资源,以专项资金支持高校开展课程体系建设、教学内容改革、师资培训、实践条件建设等,支持大学生开展与企业合作的创新创业训练项目等,有助于发挥企业先进技术、研发和产品优势,以产业发展的最新需求推动高校人才培养模式改革,使高校广大学子享受产教融合、校企合作的成果。

来源:教务处 撰稿:许潇 审稿:严慧萍 责编:崔婷婷